移至網頁之主要內容區位置
::: 臺北市松山區敦化國民小學

行政公告

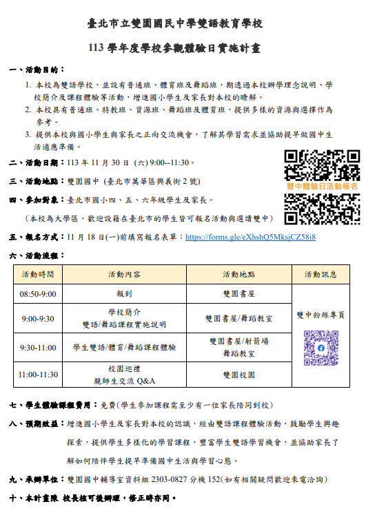
國中升學說明會資訊─雙園國中

{{ $t('FEZ001') }} 輔導組長

{{ $t('FEZ002') }} 輔導室|



{{ $t('FEZ003') }} Invalid date

{{ $t('FEZ014') }} Invalid date|

{{ $t('FEZ004') }} 2024-11-05|

{{ $t('FEZ005') }} 148|