移至網頁之主要內容區位置
::: 臺北市松山區敦化國民小學

行政公告

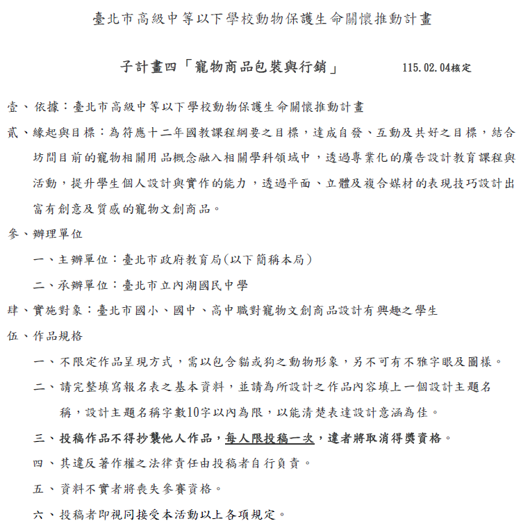
臺北市高級中等以下學校動物保護生命關懷推動計畫-寵物商品包裝與行銷徵件活動

{{ $t('FEZ001') }} 輔導組長

{{ $t('FEZ002') }} 輔導室|

計畫詳細內容請參閱附加檔案。

若有意願參加此徵件活動者,請於5/14(四)下午4:00前將作品交給輔導室輔導組羅組長。



{{ $t('FEZ003') }} Invalid date

{{ $t('FEZ014') }} Invalid date|

{{ $t('FEZ004') }} 2026-03-03|

{{ $t('FEZ005') }} 16|