移至網頁之主要內容區位置
::: 臺北市松山區敦化國民小學

行政公告

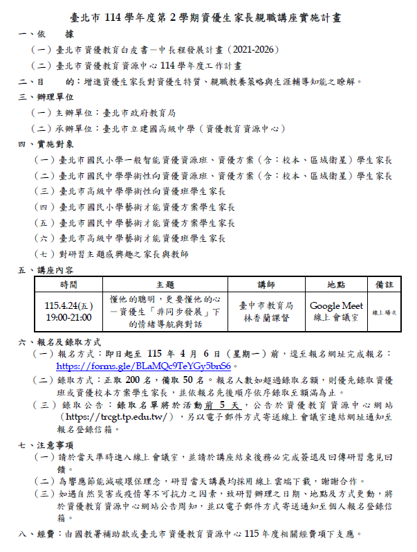
轉知:臺北市114學年度第2學期資優生家長親職講座實施計畫

{{ $t('FEZ001') }} 特教組長

{{ $t('FEZ002') }} 輔導室|


{{ $t('FEZ013') }}


{{ $t('FEZ003') }} Invalid date

{{ $t('FEZ014') }} Invalid date|

{{ $t('FEZ004') }} 2026-03-10|

{{ $t('FEZ005') }} 39|